引言
全国范围内已形成以“国家检验检测高技术服务业集聚区”和“国家检验检测认证公共服务平台示范区”为双轮驱动的发展格局。
研究发现,成功的检验检测产业园普遍具备全链条产业布局、高能级平台支撑、多元化载体空间及灵活的开发运营模式等共性特征。
作者:远博志城张慧民,毕涛
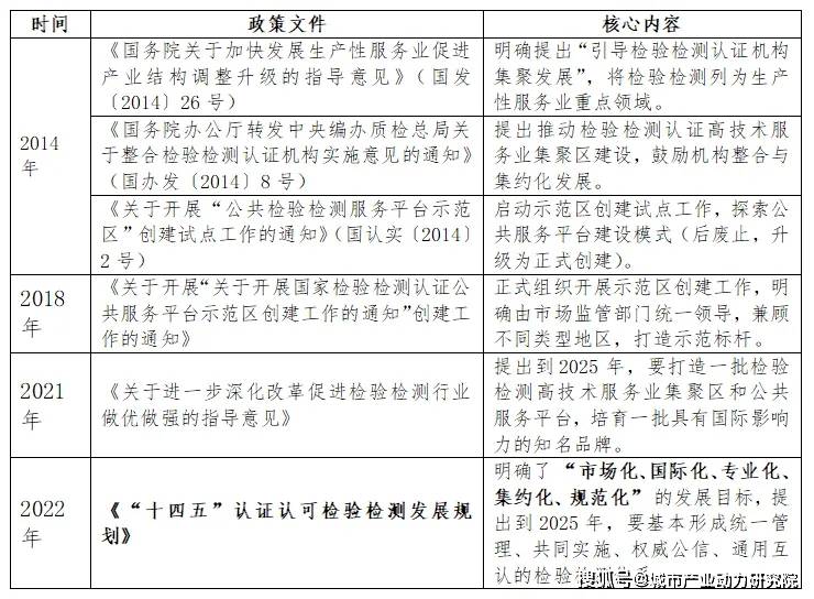
一、检验检测产业园发展背景
近年来,国家层面高度重视检验检测服务业的集聚发展。自2013年起,国家认监委(现为国家市场监督管理总局认证认可技术研究中心)陆续批准建立了10个“国家检验检测高技术服务业集聚区”,分别位于广州、广西(中国—东盟)、江苏、浙江、长沙、武汉、重庆、安徽、成都、济南等地。
同时,全国共建成了18个“国家检验检测认证公共服务平台示范区”,分布范围涵盖河北、北京、天津、山东、重庆、贵州、河南、江苏、湖北、湖南、上海、宁波、广州等多个省市。

基于发展成熟度、模式代表性等,本文选取以下三个案例进行深度剖析:
湖南省检验检测特色产业园:全国唯一的“双国家级”园区(兼具集聚区与示范区字号),代表中西部地区全产业链集群发展模式。
合肥包河经开区检验检测认证服务集聚区:依托省会城市优势,代表“管委会+平台+公司”机制下的高能级平台驱动模式。
上海静安区检验检测认证公共服务平台示范区:全国首家示范区,代表超大城市中心城区“一区多点”及总部经济引领模式。

图国家检验检测认证公共服务平台示范区全国分布示意图
二、湖南省检验检测特色产业园
1、发展路径与成效
湖南省检验检测特色产业园位于岳麓高新区,通过全链条布局,形成产业链式集群发展迈向中高端,拥有检验检测“双国家级”字号:“国家检验检测认证公共服务平台示范区”、“国家检验检测高技术服务业集聚区”。截至2023年,园区集聚检验检测产业链企业约168家,产业链产值约89.5亿元,同比增长12.6%,展现出强劲的增长势头。
起步期(2014-2016)。2014年,长沙市委、市政府确立岳麓高新区以检验检测认证为主导产业。园区开始进行“链式”布局,向上游设备试剂制造、下游咨询培训延伸。2016年,获批挂牌“湖南省检验检测特色产业园”。
成长期(2017-2018)。2017年获批“国家检验检测认证公共服务平台示范区”,2018年获批“国家检验检测高技术服务业集聚区”,成为全国唯一的“双国家级”专业平台,确立了其中部检测之都的核心地位。
成熟期(2021至今)。2021年,国家技术标准创新基地(长株潭)揭牌入驻,进一步强化了标准制定与技术创新功能。
2、产业生态
按照“做强上游、做大中游、做活下游”的发展模式,岳麓高新区加快建设新型检验检测全产业链体系。
园区上游覆盖检验检测设备、试剂耗材研发制造、实验室规划建设、实验室认可等重点领域环节,代表企业有赛捷生物、爱威科技、比扬、安凯达、正海现代、鑫高益等。
中游覆盖检验检测、计量校准、测试试验、标准制定等领域环节,代表企业有SGS、瑞莱、苏试试验、中大集团、广东省食品工业研究所有限公司等。
下游覆盖咨询认证培训、实验室三废处理、专属物流等领域环节,代表企业有湖南检验检测联盟、湖南认证认可协会等。
2、核心功能
岳麓高新区区位优势突出,载体和平台生态较好。园区通过“一园、一区、一城”建设(湖南省检验检测特色产业园、国家智能网联汽车测试区、人工智能科技城),实现了产业深度融合。
搭建“一总部六中心”架构。园区系统建设了检验检测认证总部,以及检验检测认证产业综合中心、设备检测技术中心、汽车检测中心、智能无人测试中心、检测设备制造中心、技术研发中心等六大中心。
这一架构不仅搭建了企业专业集聚平台,还承载了三大功能平台:中国计量科学研究院长沙基地、国家技术标准创新基地(长株潭)、省检验检测产业创新联盟。
科研实力: 园区已建成2个国家级检测中心、3个国家工程(技术)研究中心、1个国家大数据平台、17个省级工程技术中心和实验室及3个省市级院士专家工作站。参与国家级科研项目236项、省部级科研项目423项,技术创新能力突出。
园区覆盖多个检验检测重点领域。园区检验检测领域涵盖工业品、消费品、汽车零部件、土木工程、生命科学等领域,代表企业包括苏试广博/安博检测(工程机械检测)、通量检测/广绿检测/广东省食品研究院湖南分公司(食品检测)、博奥检测/核子基因/赛哲医学/江河华晟/美联医学(生物医药检测)等。
3、载体空间
园区总规划面积约300亩,位于学士路与莲坪大道、长潭西线与紫苑路的四至范围内,交通便利。
总部基地:总建面约20万㎡,包含高层检测大楼、多层及独栋检测车间、人才公寓等。
用地结构:园区自行开发工业地产约118亩,其中总部大楼用地48亩,工业用地128亩。重点引进国际知名及国内领先的第三方机构,建设总部办公大楼、检测中心和实验室。

图湖南省检验检测特色产业园园区空间格局
4、开发运营模式
在开发建设方面,湖南省检验检测特色产业园由岳麓区区属国有企业-湖南智谷投资发展集团有限公司(简称“智谷集团”),负责开发建设与运营。
股权结构:岳麓区人民政府持股100%,其中岳麓高新区管委会占68%,长沙麓山投资控股集团占32%。
“智谷集团”公司业务重点布局开发建设、资产运营、产业投资三大经营板块,湖南省检验检测特色产业园属于其“资产运营板块”。同时,智谷集团聚焦检验检测、人工智能等领域,参与产业项目投资和产业服务平台投资。公司打造了“1(集团公司)+4(子公司)+N(项目公司)”的集团构架体系。

图智谷集团公司内部部门运行状况
智谷集团推进片区开发和重大基础设施项目建设,盘活片区写字楼、停车场、公园绿地等资产,实现物业资产的优化运营。产业投资方面,聚焦检验检测、AI、智能驾驶、5G、新基建等领域,参与产业项目投资和产业服务平台投资,促进产业高质量发展。
三、合肥包河经开区检验检测认证服务产业集聚区
1、发展路径与成效
合肥包河经开区检验检测认证服务集聚区是“国家检验检测高技术服务业集聚区”,其核心特征是依托强大的政府院所资源,快速提升检测能力。
园区2015年获批成立,2017年成为省级服务业集聚示范园区,2018年获国家市场监管总局、发改委批复支持建设国家级集聚区,2019年通过现场评审正式开展建设。
依托安徽省市场监管局及其下属院所、国家级质检中心、省级质检中心等高能级平台,园区拥有7家省市场监管局下属院所(如省计量院、省纤检局、省食药监所等)。此外,园区拥有9个国家级质检中心(如国家功能纤维及纺织产品质检中心、国家公共安全电子信息产品质检中心等)和18个省级质检中心。
近三年承办国家及省级重大项目29个,主持制定标准300多项。汇聚检验检测企业超100家(规上20家),实验室面积超20万㎡,技术人员超3000人,检测能力覆盖6000种产品。
近年来,园区实施“管委会+平台+公司”运行机制,推动政企联动、合作发展。通过搭建“互联网+检测”公共服务平台、金牌店小二代办服务中心、益企党群服务中心等平台,提升园区管理效能和服务水平。
创新方面,园区聚焦核心技术,助力创新发展。依托中科大、合工大等高校创新资源集聚优势,推动产学研深度融合,促进资源整合和科技成果转化。加快AI、大数据、云计算、区块链等高新技术运用,推动国家高端测量和科学分析仪器、测量芯片、软件功能安全测评等关键核心技术取得突破,搭建一体化公共服务平台和大型仪器共享平台,助力企业创新发展。
在产业体系培育方面,园区做强产业链条,打造产业集群。围绕检验检测产业链上下游,重点引进国内外新能源和智能网联汽车、生物医药及高端装备检测、检验检测设备研发制造、固液废处理以及检测消耗品生产等重点领域的龙头、瞪羚、高增长企业,加快实施延链、补链、强链工程,全力打造产业集群。

图包河经开区检验检测认证服务产业集聚区配备状况
2、产业载体
园区规划面积4435亩(西至包河大道,北至乌鲁木齐路,东至河北路,南至花园大道)。采取“一基地+五中心”的空间布局,以“智能制造+增值服务”为切口,构建从研发源头到检测服务终端的“闭环”产业链。
园区产业载体包括安徽质谷产业孵化基地、安徽质谷产业加速器、安徽质谷检验检测认证总部基地,拥有涵盖招商服务、投融资服务、运营服务、物业管理等适用于推动产业发展的专业运营管理团队,搭建“招商+运营+孵化+投资”管理模式,改扩建后面积约为8万㎡,总投资合计46000万元。

安徽质谷产业孵化基地以“专业型国家级科技企业孵化器”目标进行定位,以检验检测认证相关行业科技型小微企业孵化为特色,承载了检验检测公共服务平台、共享实验室、科技展厅、多功能厅等功能。依托食药检测行业龙头企业,形成了“龙头企业+双创孵化”生态发展模式,与在孵企业和项目在技术、资金、人才等方面深度融合。园区目前可以为全国企业提供产品研发设计、质量追溯、检测、认证、培训等一站式解决方案。
安徽质谷产业加速器占地面积10亩,涵盖电子数码设备检测、机械装备检测、食品药品检测、医学检查等检测领域,实行“孵化一批、扩产一批、入驻一批”,重点孵化检验检测、认证等领域科技含量高、投资额度小的前沿性项目,入驻20家左右检验检测认证规模企业,每年可实现8亿元产值、6000万税收、解决1000人就业。
安徽质谷检验检测认证总部基地占地面积80亩,拥有土木工程质量、生命科学、环境、工业产品、汽车等5大检测领域。
公立/院所型:合肥市建设工程监测中心、安徽省食品药品检验研究院、安徽省公众检验研究院、安徽省产品质量监督检验研究院、安徽省特种设备检测院、安徽省计量科学研究院。
民营/混合型:安徽方圆质量技术检测、安徽国科检测、安徽毅立泰特种设备检测、合肥中普艺术品检测、安徽微华辰检测、安徽大为电气、合肥干麦医学检验所、安徽世标检测。
3、核心功能
园区打造“一基地五中心”功能布局,即检测认证综合服务总部基地,以及新能源及智能网联汽车检测中心、产业计量研发中心、工程检测中心、仪器设备智能制造研发中心、创业创新中心。
园区在食品、建材、药品、环境监测等检测领域规模位居全省首位,吸引了国科检测,国泰众信等知名机构。
产业融合方面,依托合工大智能院“国家智能网联电动汽车质量监督检验中心”,建设了整车、电池、无人驾驶等8个试验验证平台共计50余实验室,填补了安徽省新能源汽车产业国家级检验能力空白。
创新驱动方面,承办国家级项目35项,拥有多个博士、院士工作站,荣获“科技兴检”等多项荣誉。加快AI、大数据、区块链等技术在质量检测中的应用,突破关键核心技术。

图包河经开区园区规划图

图包河区重点检验检测企业

图包河经开区布局规划图
四、上海静安区检验检测认证公共服务平台示范区
1、发展路径与成效
上海静安区(原闸北区)是全国首家“国家检验检测认证公共服务平台示范区”,其最大特点是利用中心城区优势,集聚国际巨头总部,打造高端服务业高地。园区快速集聚了莱茵、南德、德凯等一批国际知名行业龙头。
2012年批准筹建“全国质量服务产业知名品牌创建示范区”,2014年批复创建全国首家“国家公共检验检测服务平台示范区”。目前拥有3个国家级示范区称号。
上海市质监局出台15条支持措施,优先承接自贸试验区改革措施,并与区政府签署多项合作协议,推动贸易便利化。
静安区范围已及集聚检验检测认证机构已达110家,原闸北88家,原静安22家,集聚了TÚV莱茵、ITS天祥、TÚV南德、TÚV NORD和德凯、欧陆检测、住化分析、凯瑞克、韩研、市计测院、上海出入境检验检疫局机电产品检测技术中心、中检集团理化检测有限公司、华测、华夏等一批国际、国内知名行业龙头机构。
示范区批复以来吸引了一批机构入驻,如广州广电计量检测、东大检测、必诺检测、光明乳业研究所、荷斯坦牧业等。
此外,园区高位推进数字赋能建设。2021年以来,启动了静安区数字赋能“一带一路”检验检测认证一站式服务平台,该平台的开通旨在加强检验检测认证“一带一路”信息共享,推动检验检测认证人才、技术、标准、前沿研究等资源交流,市场监管局与静安区政府签署了《共同推进静安区检验检测认证服务业高质量发展的合作协议》。
2、载体空间
上海静安区检验检测认证公共服务平台示范区是“国家检验检测认证公共服务平台示范区”,以“一区多点”模式,分布于新静安“一轴三带”,以市北高新园区、彭浦镇、苏河湾及上海多媒体产业园为主要集聚地。
重点区块包括:
——彭浦镇(检测认证彭浦产业园):规划用地400亩,面积35万㎡,分布德诺检测等企业。
——苏河湾:南德TÜV入驻13层独立大楼(1万㎡),打造区域地标。
——市北高新园区:集聚德凯、欧陆、住化、华测、韩研(KTR)等企业。
——上海多媒体产业园:莱茵TÜV企业所在地。

图闸北区(新静安)检验检测认证产业分布
其中,彭浦镇-上海彭浦科技园(检测认证彭浦产业园)规划用地400亩,面积35万㎡,分布德诺检测等知名企业。苏河湾则有南德TÜV,原址0.6万㎡,2015年入驻新楼,为13层独立大楼,1万㎡。市北高新区分布德凯、欧陆、住化、华测、韩研(KTR)企业;上海多媒体产业园分布有莱茵TÜV企业。
2021年,静安区启动“一带一路检验检测认证一站式服务平台”,加强信息共享与资源交流。通过举办“世界认可日”等活动,展示行业成果,推动检验检测认证人才、技术、标准的前沿研究与合作,进一步提升国际化水平。
五、检验检测典型案例启示
通过对湖南、合肥、上海三地案例的横向对比,可以总结出检验检测产业园发展的共性规律与差异化路径。
1. 顶层设计:明确定位,错位发展
各地应结合自身产业基础和资源禀赋,明确园区定位。
制造业发达地区(如长沙、合肥):应侧重“全产业链集群”,围绕当地优势产业(如工程机械、新能源汽车)布局检测链条,实现“产业在哪里,检测就在哪里”。
中心城市/自贸区(如上海):应侧重“总部经济”和“高端服务”,吸引国际机构总部入驻,发展认证、标准、咨询等高附加值环节,利用“一区多点”模式盘活存量资产。
2. 产业生态:强链补链,融合发展
纵向延伸:不仅要引进检测机构,更要关注上游设备试剂研发制造和下游技术培训、物流服务,提升产业链韧性。
横向融合:推动检验检测与新一代信息技术(AI、大数据、区块链)、智能制造、生物医药等战略性新兴产业深度融合,培育“检测+”新业态。
领域拓展:从传统领域向量子科技、低空经济、具身智能等未来产业拓展,提前布局特色化、专业化检测能力。
3. 载体建设:软硬兼施,功能复合
硬件配置:合理规划工业用地与商办用地比例,建设符合实验室特殊要求(承重、层高、排污)的定制化厂房,同时配套总部办公、人才公寓及商业设施。
软件服务:搭建公共服务平台,提供仪器共享、标准查询、技术咨询等公共服务;建立“一站式”政务服务中心,简化审批流程。
4. 运营机制:政企联动,专业运作
机制创新:推广“管委会+平台+公司”模式,政府负责政策引导和监管,平台负责资源整合,国企或专业运营商负责市场化运作。
资本赋能:设立产业引导基金,通过股权投资、融资租赁等方式,支持初创型检测企业和设备制造企业成长。
人才引育:出台专项人才政策,解决高管落户、子女教育等问题;联合高校建立实训基地,培养专业技术人才。
5. 政策供给:精准招商,注重实效
分类施策:针对总部型企业、成长型企业、初创型团队制定差异化的扶持政策(如房租补贴、开办资助、上市奖励)。
绩效导向:将检验检测认证服务业作为办公楼宇重要目标产业,进行定向招商等发展模式。政策扶持应与企业的经济贡献、技术创新、品牌建设挂钩,确保资金使用效率。
环境营造:除了真金白银的投入,更要注重营商环境的优化,提供法律、知识产权、国际标准对接等专业服务。
湖南长沙、安徽合肥、上海静安三地的实践表明,成功的产业园必须具备清晰的战略定位、完善的产业链条、高能级的平台支撑以及灵活的运营机制。
面向未来,随着新一轮科技革命和产业变革的深入发展,检验检测产业将迎来更广阔的发展空间。各地应借鉴先进经验,因地制宜,创新发展模式,推动检验检测产业园向专业化、集聚化、国际化、数字化方向迈进,为建设质量强国、制造强国提供坚实的技术支撑。
【免责声明】:本文章系转自其他媒体,发布目的在于传递更多信息,内容仅供读者参考。本平台不承担此类作品侵权行为的直接责任及连带责任。本平台对此资讯文字、图片等所有信息的真实性不作任何保证或承诺,亦不构成任何购买、投资等建议,据此操作者风险自担。