搜索
标题
摘要
内容
首页
关于AIIA
AGI·C大会
展商中心
展会信息
同期活动
APAC大赛
国际交流中心
国际视野
活动预告
品牌活动
荣誉榜单
协会动态
产业要闻
通知公告
接待要闻
协会活动
会员专区
会员动态
申请入会
教育培训中心
培训动态
培训课程
认证查询
标准认证中心
技能等级
标准信息
技能证书查询
场景产品中心
供需对接会
场景推荐
检测认证中心
信息公开
规划计划及总结
公开年报
党建工会
党建工会
协会资源
专利导航服务基地
专利导航资讯
委员会/专委会
智能传感器委员会
CRVA—广东
AIGC委员会
通用人工智能委员会
人工智能大健康委员会
联系我们
企业招聘
人才推荐
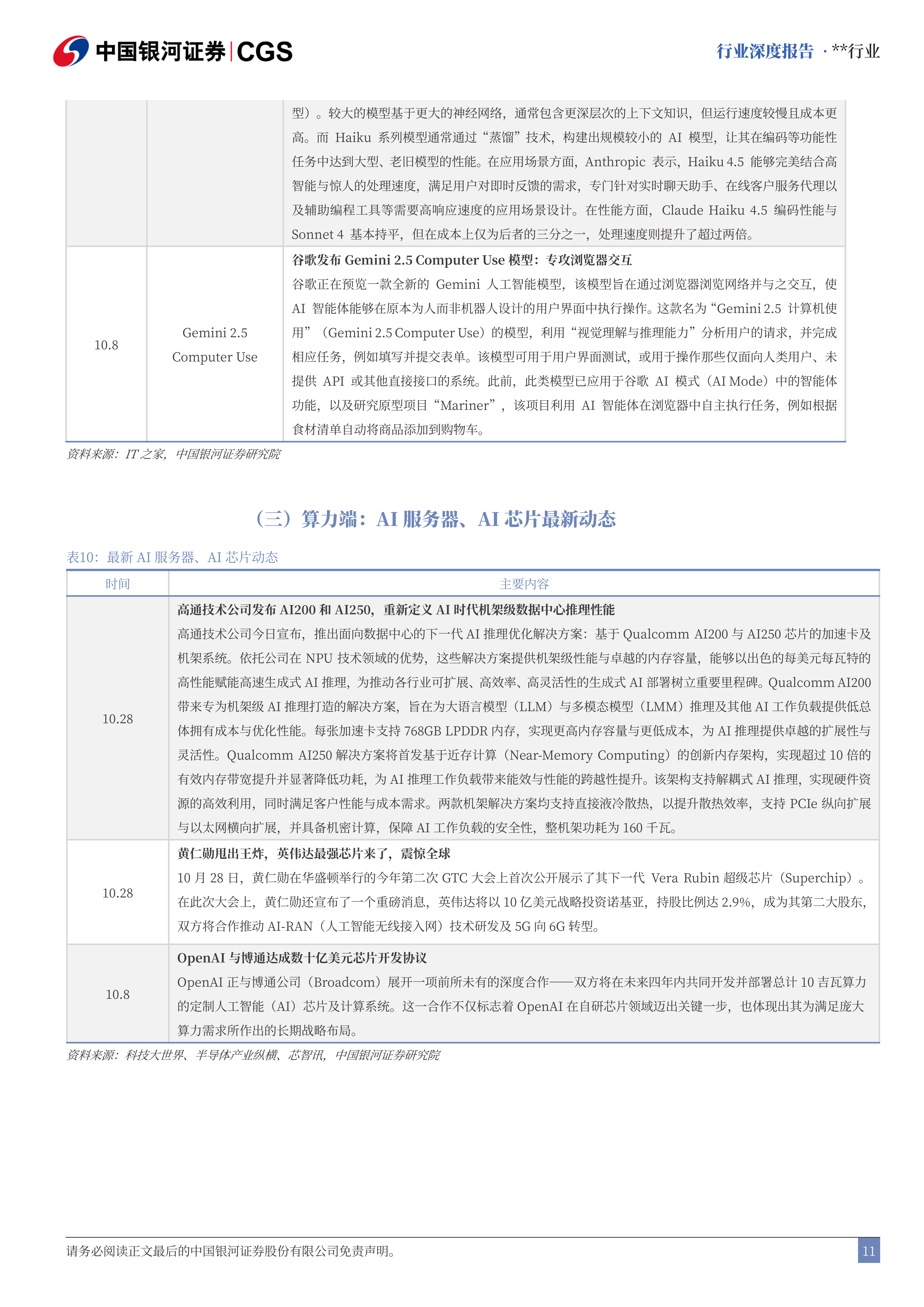
【产业资讯】银河计算机行业月报_10月人工智能月报_科技引领主线:AI应用加速落地,国产软件加速突围
来源:
|
作者:
AI生产
|
发布时间:
2025-11-04
|
1165
次浏览
|
🔊
点击朗读正文
❚❚
▶
|
分享到:
上一篇:
【走访交流】协会常务......
下一篇:
【产业要闻】习近平主......